NumPy 卡方分布

卡方分布(Chi Square Distribution)

卡方分布被用作验证假设的基础。

它有两个参数:

  • df -自由度。
  • size - 返回数组的形状。

实例

抽取一个自由度为 2、大小为 2x3 的卡方分布样本:

from numpy import random

x = random.chisquare(df=2, size=(2, 3))

print(x)

亲自试一试

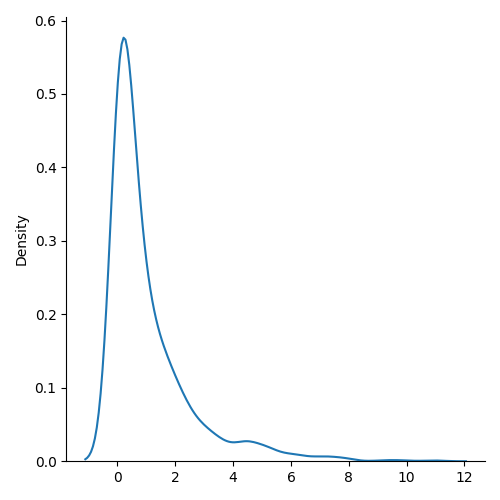
卡方分布的可视化

实例

from numpy import random
import matplotlib.pyplot as plt
import seaborn as sns

sns.displot(random.chisquare(df=1, size=1000), kind="kde")

plt.show()

亲自试一试

结果